Точность мысли     Погружение     Радуга книг     Поиск     О нас
Ваш путеводитель
по различным областям знаний
Источник знаний  
Источник знаний|Главная страница Поиск Напишите нам Карта сайта Добавить в избранное

Точность мысли


Разработка и дизайн сайтов WebPalette.RU
Разделы: Естественные науки | Математика

Оператор-функция конечно-мероморфная

Оператор-функция конечно-мероморфная.

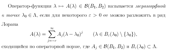
Оператор-функция мероморфная

Оператор-функция мероморфная.


Спасибо Вам за добавление этой статьи в


Опубликовать в twitter.com Опубликовать в своем блоге livejournal.com

Рекомендуем книги

Математический анализ. Функции одного переменного
подробнее 


Алгебра и геометрия. В 3 томах. Том 1. Введение
Книга является первым томом трехтомного учебника по алгебре и геометрии, предназначенного для студентов университетов ...
подробнее 


Сборник задач по дифференциальным уравнениям
Предлагаемая читателю книга содержит материалы для упражнений по курсу дифференциальных уравнений для университетов и ...
подробнее 


Теория графов
подробнее 


Аналитическая геометрия
подробнее 


Геометрия и топология
В пособии представлены основные разделы курса "Геометрия и топология", необходимые для успешного усвоения общетеоретических и ...
подробнее 


Лекции по математике. Том 15. Нелинейные операторы и неподвижные точки
Содержание настоящей книги группируется вокруг проблематики разрешимости нелинейных уравнений, широко известной отдельными ...
подробнее 


Начертательная геометрия
Изложены теоретические основы и практическое приложение методов изображений, которые применяются в архитектурном ...
подробнее 

RSS лента
Администрирование
Источник знаний © 2009 Все права защищены