 |

Точность мысли
|
 |
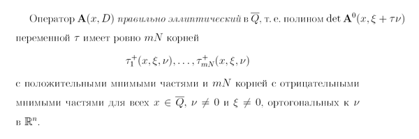
Условие правильной эллиптичности |
Условие правильной эллиптичности.

Форма секториальная
Форма секториальная.

Форма симметрическая
Форма симметрическая.

Форма сопряженная
Форма сопряженная.

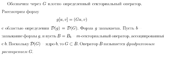
Фридрихсово расширение
Фридрихсово расширение.
 |
|
Спасибо Вам за добавление этой статьи в
|
 |
Рекомендуем книги |
 |
|